【风口研报】政策利好持续落地着力提振需求地产有望引领本轮市场上涨

[复制链接] 2
回复
964
查看
您当前位置:西安论坛  返回列表

0

主题

2

回帖

61

积分

新手上路

积分
61
楼主
跳转到指定楼层
发表于 2024-05-12 11:42:54 | 只看该作者 回帖奖励 | 阅读模式


K图 931775_0

  今日是9月首个交易日,沪指、深成指强势震荡上扬,上证50指数拉升走高,创业板指回落翻绿;两市成交额略有萎缩。

  煤炭板块大幅走高,钢铁、有色、石油等板块均走强;保险、酿酒、汽车、银行等板块均上扬,杭州亚运会概念活跃,ST板块、免税概念等拉升。房地产板块冲高回落,数据要素概念回调,环保、软件、半导体、医药、券商等板块走弱。

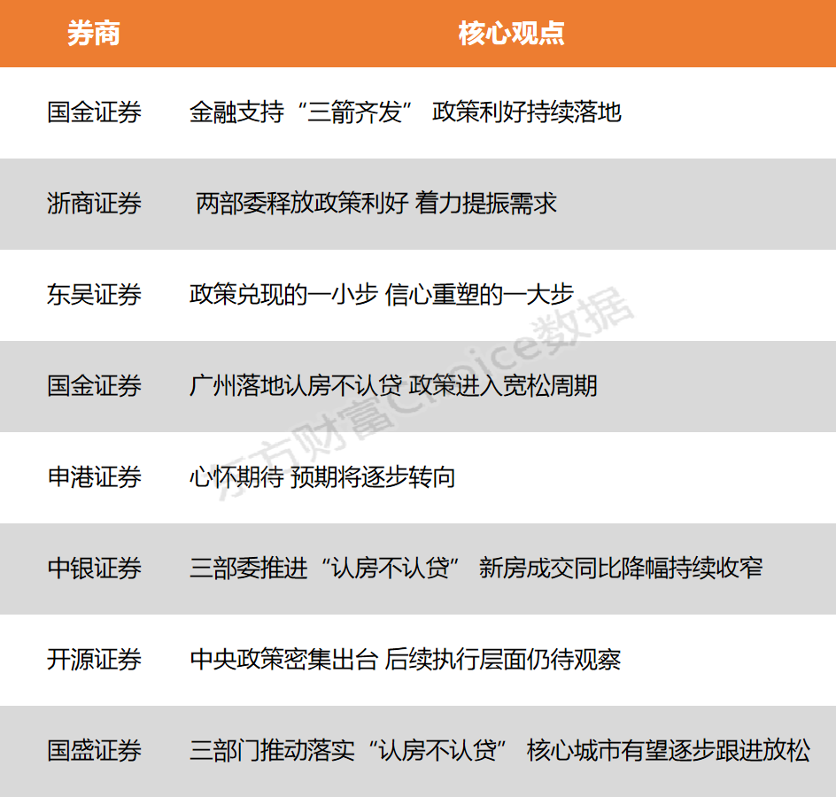
  昨日,央行、金融监管总局发布关于降低存量首套住房贷款利率有关事项和调整优化差别化住房信贷政策的通知。今日,北京、上海、深圳、河南多地公布首套商业性个人住房贷款利率下限。对此,国金证券表示,金融支持“三箭齐发”,政策利好持续落地;浙商证券认为,两部委释放政策利好,着力提振需求;东吴证券指出,政策兑现的一小步,是信心重塑的一大步。

  国金证券:金融支持“三箭齐发”政策利好持续落地

  核心观点:统一房贷首付比例下限,限购城市政策空间打开。从现行各城市首套、二套房首付比例看,一线城市二套房普遍有2-4成下降空间,重点二线城市也有1成的下降空间,政策更利好限购的一线和强二线城市的需求释放。

  投资建议:金融端首付比例下限下调、房贷利率下限下调、存量房贷利率调降“三箭齐发”,同时预计未来高能级城市将有更多配套宽松政策出台,支持房地产市场企稳回暖。宽松政策主要利好重点布局一线和强二线城市的主流房企,如建发国际集团、绿城中国、越秀地产、招商蛇口、中国海外发展等。

  浙商证券:两部委释放政策利好着力提振需求

  核心观点:我们认为两部委政策是全局性的,利好行业整体复苏以及二级市场板块投资机会。政策利好的持续释放,会使得市场逐渐关注基本面修复兑现的情况。我们认为本轮核心城市供求关系良好,政策放松效果或最强,有望率先进入到修复通道。

  投资建议:房地产基本面进入修复通道后,我们认为物业股受地产压制得以缓解,估值有望修复。我们首先看好国企物业公司未来拓展方面的资源优势,建议关注华润万象生活、保利物业、中海物业、绿城服务、越秀服务和建发服务。此外,优质民企物业公司估值超跌较多,修复弹性大,建议关注新城悦服务、滨江服务。

  东吴证券:政策兑现的一小步信心重塑的一大步

  核心观点:此次广深放开“认房不认贷”将构成板块的重要催化,政策的首次兑现将显著提振市场信心,市场将对北京、上海跟进及后续其他政策充满期待,板块也将在这种期待中获得估值的持续修复。在本轮调整中城市布局更优、投资更为积极、销售逆势增长的公司有望获得更大的上涨空间。

  投资建议:推荐招商蛇口、越秀地产、华发股份、滨江集团。此外,建议关注城中村改造的相关标的,推荐城建发展、珠江股份。

  国金证券:广州落地认房不认贷政策进入宽松周期

  核心观点:供给侧再迎支持,地产板块有望引领本轮市场上涨。在销售持续承压背景下,预计高能级城市将有更多宽松政策出台,支持房地产市场企稳回暖。

  投资建议:宽松政策主要利好重点布局一线和强二线城市的主流房企,如建发国际集团、越秀地产、招商蛇口等;一线本地房企同样因此受益,如城建发展、珠江股份等。

  申港证券:心怀期待预期将逐步转向

  核心观点:近期政策出台力度及出台预期走强,将实现合力:本周多条地产利好政策出台,包括“认房不认贷”政策加入“一城一策”各城市工具箱,房地产上市公司再融资不受破发、破净和亏损限制等政策都展现了近期对供给与需求端对行业加大支持力度的意愿;此外本周日包括降低印花税等多条利好集中出台背景下,市场乐观情绪加强,地产作为宏观经济的重要组成因子,在信心不足的当下,其利多政策不应缺席,地产支持政策出台预期仍强。

  投资策略:关注头部稳健国央企华润置地、保利发展,关注拿地向销售转化,规模及行业占位提升的房企滨江集团、越秀地产、建发国际;关注土储结构改善房企万科A、龙湖集团;关注优质区域深耕中小盘国企机会天地源、城建发展、保利置业;代建行业推荐龙头绿城管理控股。

  中银证券:三部委推进“认房不认贷”新房成交同比降幅持续收窄

  核心观点:行业多项利好落地。从中央发声到地方落实、再到政策起效尚需时日,若核心城市能在三季度稳步落实部分需求端宽松政策,销售或有望在四季度企稳,但基于当前居民购买力不足的事实,后续核心城市的带动效应和销售积极性的持续程度仍待观察。

  投资建议:1、中央与地方政策宽松预期下,地产板块或迎来较大的 beta 行情,其中基本面相对稳健、有一定成长性的标的,招商蛇口、华润置地、建发国际集团、越秀地产、绿城中国、华发股份、滨江集团;底部回升、弹性较大的公司,金地集团、龙湖集团;2、在一线城市有城市更新业务布局的房企,中华企业、光明地产、中交地产、城建发展、天健集团、 绿景中国地产。

  开源证券:中央政策密集出台后续执行层面仍待观察

  核心观点:继政治局会议提出因城施策用好政策工具箱,住建局提出落实“认房不认贷”后,本次政策工具指引更加详细。我们认为三季度或将是重要的政策窗口期,核心一二线城市的房地产政策有望持续宽松。我们持续看好投资强度高、布局区域优、机制市场化的强信用房企。

  投资建议:1、保利发展、招商蛇口、中国海外发展、华发股份、建发股份、越秀地产等优质央国企;2、万科A、金地集团、新城控股、美的置业等财务稳健的民企和混合所有制企业。

  国盛证券:三部门推动落实“认房不认贷”核心城市有望逐步跟进放松

  核心观点:中国房地产走过2021年大周期拐点后,未来主旋律是分化,我们看好一线+不超过三分之二的二线+少量三线这个城市组合包,能在未来中周期跑赢全国整体水平,看好优质房企在这个阶段持续跑赢同行。我们认为有必要去做强刺激进行托底。

  投资建议:择股方向包含以下几个方向,1、竞争格局占优,A股,滨江集团、华发股份、建发股份、招商蛇口、保利发展、万科A、金地集团;H股,绿城中国、越秀地产、华润置地、中国海外发展、建发国际集团、中国海外宏洋;2、有可能受益于一线城市政策放开的区域概念公司(北京—城建发展等);3、物业,A股关注招商积余;H股关注华润万象生活、中海物业、保利物业、绿城服务、万物云。

  (本文不构成任何投资建议,投资者据此操作,一切后果自负。市场有风险,投资需谨慎。)

你喜欢看
您需要登录后才可以回帖 登录 | 立即注册

  Ctrl + Enter 快速发布