河北6县承包耕地可抵押贷款

[复制链接]

416

主题

-331

回帖

38

积分

新手上路

积分
38
燕赵天地 发表于 2015-12-29 13:47:44 | 显示全部楼层 |阅读模式
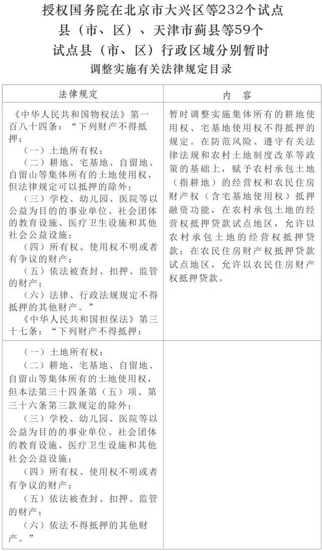
为落实农村土地的用益物权,赋予农民更多财产权利,为稳步推进农村土地制度改革提供经验和模式,12月27日,第十二届全国人民代表大会常务委员会第十八次会议决定:授权国务院在包括我省玉田县、邱县、张北县、平乡县、威县、饶阳县在内的232个试点县(市、区)行政区域,暂时调整实施《中华人民共和国物权法》、《中华人民共和国担保法》关于集体所有的耕地使用权不得抵押的规定。

决定同时提出,在天津市蓟县等59个试点县(市、区)行政区域暂时调整实施《中华人民共和国物权法》、《中华人民共和国担保法》关于集体所有的宅基地使用权不得抵押的规定。河北未入围这59个农村住房财产权抵押贷款试点县(市、区)。

上述调整在2017年12月31日前试行。

本决定自2015年12月28日起施行。

农村土地制度重大改革

资料图

根据《国务院关于开展农村承包土地的经营权和农民住房财产权抵押贷款试点的指导意见》,农村承包土地(指耕地)的经营权和农民住房财产权(以下统称“两权”)抵押贷款试点,以落实农村土地的用益物权、赋予农民更多财产权利为出发点,深化农村金融改革创新,有效盘活农村资源、资金、资产,增加农业生产中长期和规模化经营的资金投入,为稳步推进农村土地制度改革提供经验和模式,促进农民增收致富和农业现代化加快发展。

确保农民群众受益

切实尊重农民意愿,“两权”抵押贷款由农户等农业经营主体自愿申请,确保农民群众成为真正的知情者、参与者和受益者。流转土地的经营权抵押需经承包农户同意,抵押仅限于流转期内的收益。金融机构要在财务可持续基础上,按照有关规定自主开展“两权”抵押贷款业务。

耕地红线不突破

坚守土地公有制性质不改变、耕地红线不突破、农民利益不受损的底线。完善试点地区确权登记颁证、流转平台搭建、风险补偿和抵押物处置机制等配套政策,防范、控制和化解风险,确保试点工作顺利平稳实施。

2017年底试点结束后,“两权”抵押贷款有望全面铺开。

(河北日报)


你喜欢看